Overview
In the world of software development, developers often encounter significant challenges related to coding conflicts. These merge conflicts can hinder productivity and slow down innovation. Fortunately, tools like Kodezi OS, JetBrains AI Assistant, and GitHub's AI features are designed to tackle these issues head-on.
Kodezi addresses these challenges with advanced algorithms that proactively identify and resolve code conflicts. This capability not only streamlines the troubleshooting process but also allows developers to dedicate more time to innovation and quality coding. Imagine being able to focus on creating new features rather than getting bogged down by conflicts.
The benefits of using Kodezi are clear: enhanced collaboration and improved productivity. By minimizing the time spent on resolving conflicts, developers can elevate their coding quality and contribute more effectively to their projects. Why not explore how these tools can transform your coding experience?
In addition to Kodezi, other tools like JetBrains AI Assistant and GitHub's AI features also offer robust solutions for merge conflict resolution. These platforms provide developers with the necessary resources to enhance their coding practices and achieve better outcomes.
Ultimately, leveraging these AI tools can lead to a more efficient development process. By embracing technology that simplifies conflict resolution, developers can not only improve their workflow but also foster a culture of innovation within their teams.
Introduction
In the realm of software development, merge conflicts present a significant challenge, often stalling progress and straining team dynamics. As developers grapple with these issues, innovative tools powered by artificial intelligence emerge as vital allies in addressing these challenges effectively. This article explores ten cutting-edge AI tools that not only enhance coding efficiency but also foster collaboration within teams. How can these technologies transform the developer experience and pave the way for a more productive future?
Furthermore, consider how Kodezi addresses these common pain points. With its suite of features designed to streamline conflict resolution, Kodezi empowers developers to tackle merge conflicts head-on. By automating certain aspects of the resolution process, it alleviates the burden on teams and allows for a more seamless workflow.
In addition, the benefits of using Kodezi extend beyond mere efficiency. Improved productivity and enhanced code quality are just a few of the advantages that developers can expect. As the industry evolves, the integration of such tools becomes essential for maintaining a competitive edge.
Are you ready to explore the tools available on the Kodezi platform? By leveraging these AI-driven solutions, developers can redefine their approach to merge conflicts and embrace a more collaborative and productive coding environment.
Kodezi OS: Autonomous Codebase Maintenance and Conflict Resolution
In today’s fast-paced development environment, coding challenges can be overwhelming for developers. Kodezi OS emerges as a pioneering autonomous infrastructure layer, expertly designed to maintain and evolve codebases with remarkable efficiency. By consistently observing for possible problems and independently tackling them, Kodezi OS not only avoids merge disputes but also utilizes AI merge conflict resolution to resolve them in real-time.
Furthermore, its seamless integration with GitHub and CI/CD pipelines enables it to orchestrate upgrades and fixes effortlessly, ensuring that your codebase remains clean, compliant, and production-ready. This proactive method for AI merge conflict resolution is essential for contemporary engineering groups that are addressing the intricacies of growing codebases. With studies showing that merge disputes arise in approximately 32.31% of situations involving both primary and occasional contributors, Kodezi OS's features for AI merge conflict resolution are essential for alleviating these challenges.
In addition, industry leaders highlight that efficient dispute resolution promotes collaboration and improves group dynamics. This makes resources like Kodezi OS essential in today's fast-paced development settings. Moreover, progress in self-governing code management systems, such as Kodezi's automated debugging, performance enhancement, and security compliance features, enable groups to concentrate on innovation instead of becoming hindered by technical debt and unresolved issues.
This comprehensive approach not only optimizes performance and ensures security compliance but also enhances overall code quality. Kodezi CLI stands out as a versatile resource for teams aiming to auto-heal their codebases and boost productivity. Are you ready to explore the tools available on the Kodezi platform and elevate your coding practices?

JetBrains AI Assistant: Streamlining Merge Conflict Resolution
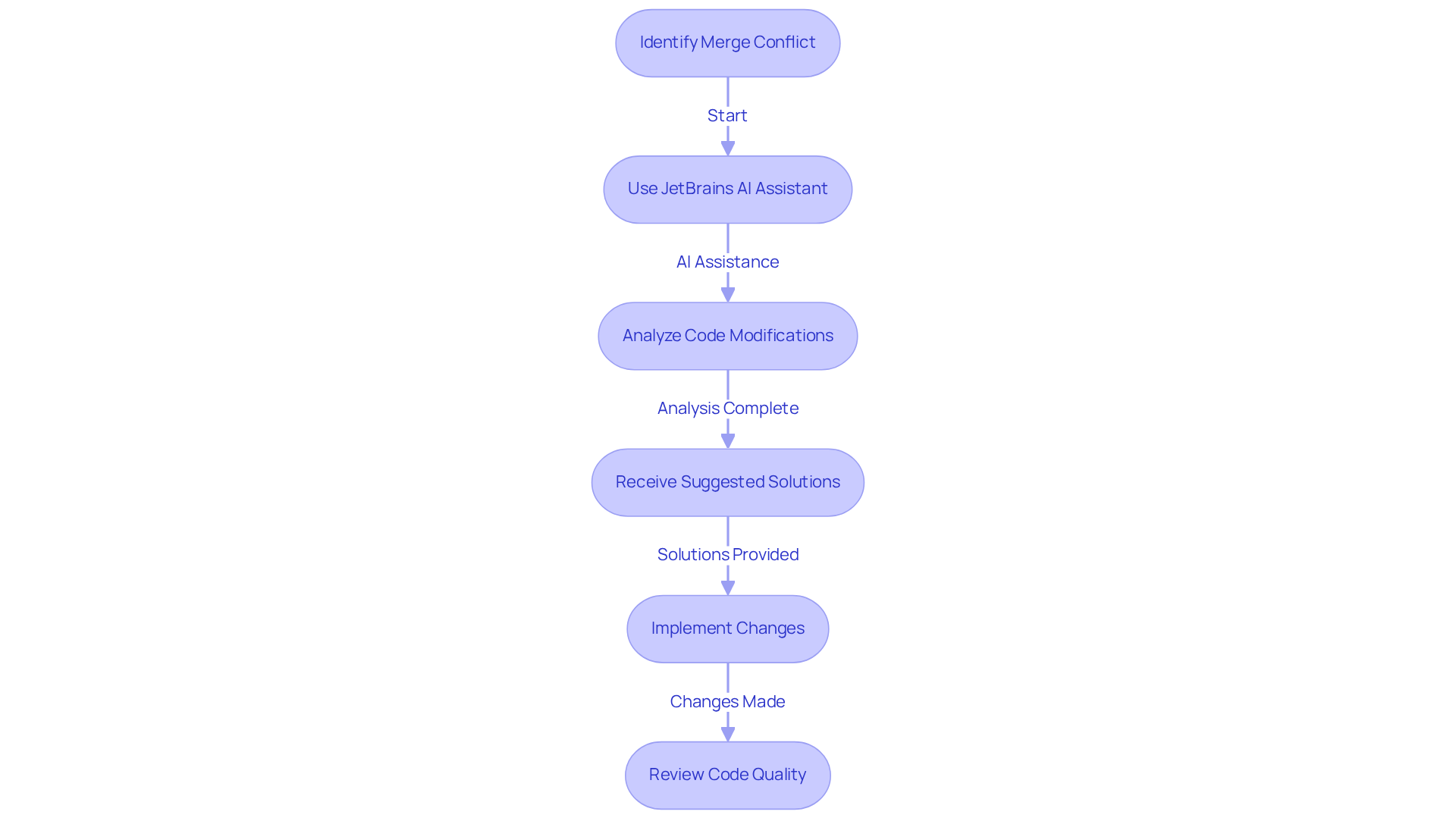
Coding challenges are an everyday reality for developers, often resulting in time-consuming AI merge conflict resolution and disputes. Enter the JetBrains AI Assistant, a sophisticated tool that utilizes advanced machine learning algorithms to efficiently examine code modifications and suggest solutions. By thoroughly understanding the context of the code, it can recommend optimal actions—whether merging changes, reverting to previous versions, or proposing alternative solutions.
This groundbreaking resource has proven to save developers an impressive average of 7.3 hours each week. Imagine redirecting that time toward more critical aspects of software development, enhancing overall productivity. With 89% of developers acknowledging improvements in their work due to AI tools, the JetBrains AI Assistant emerges as an indispensable asset in the ever-evolving landscape of software development.
Furthermore, consider how integrating such a tool can transform your coding practices. Are you ready to explore the potential benefits of the JetBrains AI Assistant? With its ability to streamline workflows and reduce the time spent on AI merge conflict resolution, this tool not only enhances code quality but also fosters a more efficient development environment.

Resolve.ai: AI-Powered Merge Conflict Management
Developers often face significant challenges when it comes to AI merge conflict resolution while managing merge disputes in their code. These conflicts can lead to wasted time and decreased collaboration among team members. Kodezi CLI addresses these issues head-on by employing advanced AI methods for AI merge conflict resolution efficiently. It independently examines the codebase, recognizing potential issues before they intensify, and offers developers early alerts along with recommended solutions.
This proactive approach not only conserves valuable time but also fosters better cooperation among team members, enabling them to tackle disagreements before they escalate into major problems. Furthermore, by automatically correcting code and optimizing workflows, Kodezi CLI significantly boosts programming productivity across multiple languages and IDEs.
Imagine being able to focus more on writing quality code rather than resolving conflicts. With Kodezi, developers can enhance both their productivity and code quality. In addition, the platform provides tools that streamline the coding process, making it easier to navigate complex projects. Take the next step in your development journey and explore the tools available on Kodezi today!

GitHub: AI Integration for Efficient Merge Conflict Resolution
Coding challenges can often impede the progress of developers, particularly when it comes to merging code. GitHub has introduced AI features that effectively address these issues, enabling developers to utilize AI merge conflict resolution with greater efficiency. These sophisticated tools assess pull requests, providing insights into potential problems and recommending solutions based on historical data and coding trends.
By leveraging GitHub's AI capabilities, teams can significantly enhance AI merge conflict resolution, reducing the friction associated with merging code and leading to smoother development processes. For instance, AI applications have been shown to decrease the frequency of merge issues, allowing developers to focus more on innovation rather than troubleshooting problems. Have you considered how much time could be saved by minimizing these disruptions?
As Greg Foster, a software engineer at Graphite, notes, 'AI merge conflict resolution is transforming how developers manage merge issues by providing tools that comprehend code context and offer smart solutions.' This integration not only streamlines workflows but also enhances overall productivity, making it an invaluable resource for modern development teams. Why not explore the tools available on GitHub to see how they can transform your coding experience?

AI in Merge Conflict Resolution: Transforming Software Development Practices
Developers often face significant challenges when it comes to managing merge disputes. These labor-intensive processes can slow down productivity and hinder collaboration. However, AI merge conflict resolution is fundamentally transforming how these issues are managed by automating many of these tasks and offering intelligent suggestions. Tools such as Kodezi CLI allow teams to automatically repair codebases in mere seconds, greatly minimizing the time spent on pull requests and merge issues.
As development groups progressively incorporate AI resources like Kodezi, they can expect quicker resolution periods and improved cooperation, especially in terms of AI merge conflict resolution. This evolution not only enhances productivity—organizations employing AI-driven solutions report productivity gains of up to 40% in addressing these issues—but also fosters a culture of innovation. Developers can focus on creating new features rather than getting bogged down by challenges.
Moreover, 80% of employees utilizing AI tools in software development observe significant advancements in their workflows, particularly in AI merge conflict resolution. Industry leaders emphasize that AI merge conflict resolution in dispute management is not only about efficiency; it also enhances team dynamics and fosters a more cooperative atmosphere. As we approach 2025, predictions indicate that the integration of AI in software development practices will become essential. Companies that leverage these technologies, like Kodezi, will be better positioned to innovate and thrive in a competitive landscape.
Are you ready to transform your coding practices? Explore the tools available on the Kodezi platform and see how they can elevate your team's productivity and collaboration.

Pollack Peacebuilding: Predictive Analytics for Conflict Resolution in Software
Pollack Peacebuilding employs predictive analytics for AI merge conflict resolution to anticipate potential merge disputes by scrutinizing historical data and coding patterns. This method involves analyzing past disputes and their resolutions through AI merge conflict resolution, allowing the system to pinpoint recurring trends and recommend preventative measures. Such a proactive approach not only empowers teams to tackle issues before they escalate but also improves AI merge conflict resolution, fostering a more collaborative and efficient development environment.
Furthermore, developers have noted that leveraging these predictive insights significantly reduces the frequency of disputes, thereby improving AI merge conflict resolution and leading to more streamlined project workflows and enhanced team dynamics. As Jeremy Pollack aptly observes, "Every manager in every company, small or large, knows the frequency of disputes among coworkers." In addition, statistics reveal that 49% of workplace disputes arise from personality clashes and egos, highlighting the vital role of AI merge conflict resolution in effective dispute resolution.

Automated Mediation: Enhancing Software Development with AI
Automated mediation resources leverage AI merge conflict resolution to streamline discussions among developers during disagreements. These tools analyze the context and perspectives of each party involved, proposing compromises and solutions that meet the needs of all stakeholders. This method not only accelerates dispute resolution but also cultivates a collaborative atmosphere among development teams.
Studies indicate that AI-supported mediation processes can reduce settlement time by as much as 40%, significantly enhancing team efficiency. Industry leaders emphasize that the integration of AI merge conflict resolution in dispute resolution is transforming developer interactions, fostering an environment where disagreements are addressed constructively and effectively.
Looking ahead to 2025, the continued evolution of AI in this domain is expected to further enhance communication and collaboration among developers, solidifying its role as an essential asset in modern software development.

NLP Tools: Emotion and Bias Detection in Code Reviews
Coding challenges can often hinder developers' productivity, particularly during code evaluations. NLP resources play an essential role in examining remarks and discussions, efficiently identifying emotional biases and potential disagreements. By recognizing language that indicates frustration or disagreement, these tools can alert teams to underlying issues that may escalate into ai merge conflict resolution.
Furthermore, this proactive awareness allows teams to address communication challenges early, fostering a more positive and collaborative environment. Developers have noted that clear communication is critical in ai merge conflict resolution, with many emphasizing that misunderstandings often arise from vague or emotionally charged comments. Data indicates that teams employing NLP tools experience a considerable decrease in conflict-related delays, thereby boosting overall productivity and morale.
In addition, by utilizing these advanced technologies, development teams can establish a more harmonious workflow. This ultimately leads to cleaner code and smoother project progression. Are you ready to enhance your coding practices with tools that promote clarity and collaboration? Explore the features that Kodezi offers to transform your development experience.

Personalized Conflict Coaching: AI Solutions for Development Teams
AI-driven customized dispute coaching offers development groups personalized strategies for effectively managing AI merge conflict resolution. By examining group dynamics and individual behaviors, these tools deliver tailored guidance and methods that enhance communication and collaboration. This customized approach not only empowers groups to address disagreements positively but also significantly boosts overall productivity.
Studies indicate that successful dispute management can save companies billions annually, as unresolved issues cost employers approximately $359 billion each year. Moreover, 86% of organizations that implemented qualified group coaching experienced a notable increase in productivity, emphasizing the importance of AI merge conflict resolution strategies.
Industry leaders emphasize that fostering a culture of continuous improvement through AI merge conflict resolution can transform challenges into opportunities for growth, ultimately enhancing group cohesion and performance. Notably, 60% of disputes in international groups arise from cultural differences, highlighting the critical need for effective communication strategies. Furthermore, 21% of employees report feeling distracted by workplace disputes, accentuating the necessity for AI-driven solutions that promote active listening and assertive communication.

Best Practices: Minimizing Merge Conflicts in Software Development
To effectively minimize merge conflicts, development teams face significant challenges related to AI merge conflict resolution that can disrupt their workflow. How can these issues be addressed? By implementing several best practices, teams can enhance their collaboration and efficiency.
-
Foster Clear Communication: Regular conversations among group members about ongoing changes are crucial. This proactive strategy aids in recognizing possible overlaps and misunderstandings before they develop into disputes.
-
Regular Code Integration: Frequent integration of code enables teams to identify issues early. This practice not only streamlines the development process but also decreases the likelihood of larger, more intricate issues later on.
-
Utilize Feature Branches: Isolating changes in feature branches enables multiple developers to work concurrently without interfering with each other's progress. This strategy reduces the likelihood of disputes arising from simultaneous edits.
-
Implement Robust Code Review Processes: Establishing thorough code review protocols can identify potential issues before merging. By scrutinizing changes collectively, groups can address issues early and maintain code quality.
-
Utilize Automated Tools: Tools such as Kodezi can oversee codebases and address issues proactively. By automating issue identification and resolution, groups can concentrate on development instead of investing excessive time on debugging.
By adhering to these practices, teams can significantly reduce the frequency of merge conflicts, which enhances AI merge conflict resolution and leads to improved efficiency and smoother collaboration in their development workflows. Explore the tools available on Kodezi to discover how they can further streamline your coding processes.

Conclusion
Coding challenges are a common hurdle for developers, often hindering collaboration and productivity. However, AI tools for merge conflict resolution, like Kodezi OS, are transforming how teams manage these issues. By streamlining the resolution process, Kodezi allows developers to concentrate on innovation instead of getting caught up in disputes.
Kodezi addresses these challenges with unique features such as:
- Autonomous codebase maintenance
- Predictive analytics
These capabilities not only minimize merge conflicts but also enhance overall efficiency. Developers using Kodezi have reported significant time savings and improved code quality, showcasing the tool's impact on workflow.
As the software development landscape evolves, embracing AI tools like Kodezi is imperative for teams seeking a competitive edge. By adopting best practices and utilizing these advanced resources, development groups can turn potential conflicts into opportunities for growth and collaboration. Explore Kodezi today and elevate your coding practices to new heights.
Frequently Asked Questions
What is Kodezi OS and what problem does it solve?
Kodezi OS is an autonomous infrastructure layer designed to maintain and evolve codebases efficiently. It addresses coding challenges by independently observing and tackling problems, avoiding merge disputes, and utilizing AI for real-time conflict resolution.
How does Kodezi OS integrate with existing development tools?
Kodezi OS seamlessly integrates with GitHub and CI/CD pipelines, allowing it to orchestrate upgrades and fixes effortlessly while ensuring that codebases remain clean, compliant, and production-ready.
What statistics highlight the importance of Kodezi OS in conflict resolution?
Studies indicate that merge disputes occur in approximately 32.31% of situations involving both primary and occasional contributors, making Kodezi OS's AI merge conflict resolution features essential for alleviating these challenges.
What additional benefits does Kodezi OS provide to development teams?
Kodezi OS promotes collaboration and improves group dynamics, enabling teams to focus on innovation rather than being hindered by technical debt and unresolved issues. Its features also optimize performance and enhance overall code quality.
What is the JetBrains AI Assistant and how does it help developers?
The JetBrains AI Assistant is a tool that uses advanced machine learning algorithms to examine code modifications and suggest optimal solutions for merge conflicts. It helps save developers an average of 7.3 hours each week by streamlining the resolution process.
How do developers perceive the impact of AI tools like the JetBrains AI Assistant?
Approximately 89% of developers report improvements in their work due to AI tools, highlighting the JetBrains AI Assistant as an indispensable asset in software development.
What is Resolve.ai and how does it assist with merge conflict management?
Resolve.ai is a platform that employs advanced AI methods for efficient merge conflict resolution. It examines the codebase independently, identifies potential issues early, and offers alerts and recommended solutions to prevent conflicts from escalating.
How does Kodezi CLI enhance programming productivity?
Kodezi CLI boosts productivity by automatically correcting code, optimizing workflows, and providing tools that streamline the coding process, allowing developers to focus more on writing quality code rather than resolving conflicts.