Overview
Developers often face significant challenges in ensuring the quality and reliability of their code. Automated test generation is a solution that boosts development efficiency by significantly reducing the time and effort required for manual testing. Tools like Kodezi streamline the testing process, enabling early bug detection and adapting to evolving codebases.
Furthermore, Kodezi enhances productivity by allowing developers to focus on writing code rather than spending excessive time on testing. This not only leads to faster release cycles but also improves software outcomes. Imagine being able to identify issues before they escalate, ensuring a smoother development process.
In addition, the benefits of using Kodezi extend beyond mere efficiency. By integrating automated testing into your workflow, you can enhance code quality and reliability, ultimately resulting in a more robust final product. Why not explore how Kodezi can transform your development practices?
Take action today by discovering the tools available on the Kodezi platform. Embrace the future of coding and witness the difference it can make in your projects.
Introduction
In the realm of software development, the pressure to deliver high-quality products quickly often leads to significant coding challenges. How can developers navigate these obstacles effectively? Automated test generation emerges as a transformative solution, enabling teams to streamline their testing processes and enhance overall efficiency.
Furthermore, Kodezi addresses these challenges with specific features designed to improve productivity and code quality. The real question remains: how can developers leverage automation not just to keep pace, but to gain a competitive edge in an ever-evolving landscape?
This article delves into ten compelling ways that automated test generation can boost development efficiency, ensuring teams can focus on innovation while minimizing errors and reducing time to market.
Kodezi | Professional OpenAPI Specification Generator - AI Dev-Tool: Streamline Automated Test Generation
In today's fast-paced development environment, many developers face significant coding challenges. Kodezi CLI emerges as a powerful AI-driven tool designed to streamline the creation of OpenAPI specifications, which are essential for automated test generation. By leveraging its capabilities, teams can ensure their APIs are thoroughly documented, aligning evaluations with the specifications. This not only saves valuable time but also enhances the accuracy of assessments, leading to more reliable software development processes.
Furthermore, Kodezi's features empower developers to tackle common pain points effectively. For instance, its automated documentation capabilities eliminate the tedious manual work often associated with API specifications. In addition, the precision of evaluations produced through Kodezi leads to improved code quality, fostering a more efficient development cycle.
Imagine a scenario where your team can focus on innovation rather than documentation. With Kodezi, this vision becomes a reality, enhancing productivity and ultimately resulting in superior software. Why not explore the tools available on the platform and experience these benefits for yourself?
In summary, Kodezi CLI is not just a tool; it’s a game-changer in the realm of automated test generation for API development. By utilizing its robust features, developers can navigate coding challenges with ease, ensuring that their software is not only functional but also of the highest quality.

Accelerate Testing Processes: Reduce Time to Market with Automated Test Generation
In the fast-evolving world of software development, coding challenges are a common hurdle for many developers. Automated test generation significantly transforms the evaluation landscape, alleviating the difficulties associated with manual creation. With Kodezi CLI, engineering teams can swiftly utilize automated test generation to produce tests that encompass a wide range of scenarios, facilitating rapid iterations and expediting release cycles. This adaptable tool not only reduces project timelines but also enables teams to quickly adjust to changing market demands, ensuring a competitive edge.
Have you ever wondered how automation can enhance your development process? In 2025, the influence of automated test generation on production cycle durations is substantial, with top firms indicating notable decreases in time to market. For instance, a leading global insurer achieved over 50 percent improvement in code modernization efficiency and testing through automated test generation, showcasing the potential of automation in enhancing operational speed. Similarly, UK insurer Aviva implemented over 80 AI models to improve claims handling, resulting in a reduction of liability assessment time by 23 days.
As Sid Kamath, a partner in the London office, aptly noted, 'Change management is the key differentiator between AI sitting idle and AI transforming operations.' This sentiment emphasizes the necessity for organizations to adopt automation as a core element of their growth strategy, ensuring they stay agile and responsive in a fast-paced environment. Furthermore, the platform's user testimonials further showcase its impact, with over 1,000,000 programmers commending its capability to improve debugging efficiency and overall productivity. Kodezi is establishing itself as an essential tool for contemporary development teams.
Are you ready to embrace the future of coding? Explore the tools available on Kodezi’s platform and discover how automation can revolutionize your development practices.

Improve Code Quality: Ensure Robustness with Automated Test Generation
In the world of software development, coding challenges can often hinder progress and quality. Automated code generation plays a crucial role in enhancing code quality by ensuring that all code paths are examined thoroughly. How does Kodezi tackle these challenges? The CLI excels in this area by using automated test generation to automatically create tests that verify the functionality of the code and identify potential issues before they reach production. This proactive strategy for assessment helps preserve robustness and reliability, which are essential for user satisfaction and trust.
Furthermore, the AI-driven programming tool not only examines bugs but also rectifies them, improving efficiency across various languages and IDEs. Imagine the time saved when issues are caught early in the development process! The integration of automated test generation into the development lifecycle is essential, especially as the demand for quality and speed continues to grow. By adopting Kodezi, developers can significantly enhance their productivity and code quality, ultimately leading to a more reliable product.

Minimize Manual Effort: Automate Test Creation and Maintenance
Developers often grapple with the challenges of manual assessment creation and maintenance, which can be both time-consuming and error-prone, thus emphasizing the importance of automated test generation. How can these hurdles be overcome? Enter Kodezi OS, a powerful tool designed to automate these processes. By significantly reducing the manual effort required, Kodezi facilitates automated test generation, saves valuable time, and minimizes human error, resulting in more consistent and reliable outcomes.
As a result, developers can redirect their focus towards more intricate tasks, such as feature creation and optimization, ultimately boosting overall productivity. In fact, 39% of teams report efficiency gains from AI-powered automation. This statistic underscores the importance of such solutions in today's software development landscape. Furthermore, companies that have implemented automated test generation frameworks have seen remarkable improvements in their release cycles. An impressive 90% of enterprises recognize that automated test generation is crucial for the automation of evaluations in digital transformation.
By integrating Kodezi OS into their workflows, teams can streamline their testing procedures, alleviate the burden of repetitive tasks, and foster a more innovative atmosphere for creation. Are you ready to explore how Kodezi can enhance your coding practices and elevate your team's productivity? Discover the tools available on the platform and transform your development experience.

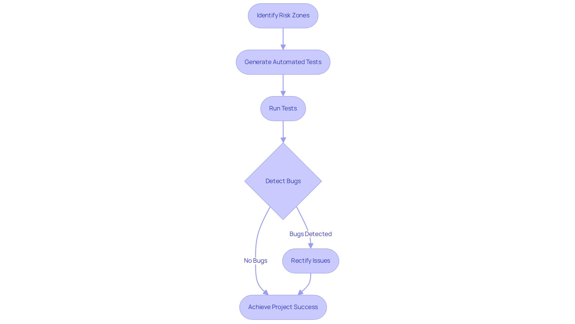
Catch Bugs Early: Enhance Debugging with Automated Test Generation
In the world of software development, detecting flaws early in the creation process is crucial for maintaining high code quality. The process of automated test generation plays a vital role in this regard. Kodezi CLI stands out by autonomously enhancing codebases and employing automated test generation to target known risk zones within the code, allowing developers to identify and rectify issues before they escalate. This proactive approach simplifies debugging and significantly reduces the costs associated with fixing problems later in the project cycle.
As Karen N. Johnson aptly stated, 'the earlier a bug is found, the cheaper it is to fix.' This principle underscores the significance of automated test generation, which not only enhances debugging efficiency but also contributes to overall project success by minimizing disruptions and ensuring a smoother development workflow.
Furthermore, as Michael Bolton pointed out, 'the role of evaluation is not to discover bugs but to identify features that don't satisfy the user's requirements.' This highlights the critical role of automated test generation in aligning software with user expectations.
Case studies have shown that organizations leveraging automated test generation have markedly improved their ability to detect bugs early, resulting in more reliable software and satisfied users.
Are you ready to enhance your coding practices with Kodezi? Explore the tools available on the platform to experience these benefits firsthand.

Integrate Seamlessly: Enhance CI/CD Pipelines with Automated Testing
Integrating automated test generation into CI/CD pipelines is crucial for sustaining a continuous delivery workflow. Have you ever faced challenges in ensuring code quality during rapid deployments? Kodezi CLI addresses these challenges by independently creating assessments that seamlessly run within the CI/CD process. This capability guarantees that each code alteration is thoroughly verified against an extensive set of evaluations, greatly enhancing release quality and accelerating the development process.
Statistics reveal that 72% of thriving enterprises utilize automation in their deployment processes, saving time and minimizing manual errors. Companies like M1 Finance have adopted holistic automation strategies, resulting in increased confidence in their build and deploy processes. As Bedford West, Head of Test Engineering at M1 Finance, observes, "The argument for contract validation was straightforward: instead of creating a large number of ineffective and costly-to-maintain evaluations, contract validation with PactFlow conserves time and provides a higher degree of assurance."
The benefits of CI/CD with automated test generation are evident: organizations experience faster time-to-market for new features and updates, with 85% of companies now utilizing cloud-based test automation solutions. This trend underscores the growing recognition of automation as a key enabler for maintaining a competitive edge in software development. Furthermore, the CLI not only simplifies this process but also ensures that teams can concentrate on innovation, confident that their codebase remains resilient and adheres to standards. Are you ready to explore the tools available on the Kodezi platform and enhance your development practices?

Scale Testing Efforts: Adapt Automated Tests to Growing Codebases
As codebases expand, developers often face increased complexity in evaluation. Have you ever struggled to keep assessments relevant as your code evolves? Kodezi addresses these challenges with its AI-driven features, which automatically adjust evaluations in response to modifications in the codebase. This adaptability ensures that assessments remain pertinent and efficient throughout the development lifecycle.
Furthermore, Kodezi upholds high standards of quality and reliability by enabling teams to utilize automated test generation to assess bugs and enhance their code. This not only boosts overall programming efficiency but also empowers developers to focus on what truly matters—delivering high-quality software. With Kodezi, the potential for improved productivity and code quality is at your fingertips.
In addition, consider how these AI capabilities can transform your workflow. By streamlining the evaluation process, Kodezi allows teams to work smarter, not harder. Explore the tools available on the platform today and experience the difference for yourself.

Ensure Consistency: Achieve Reliable Test Results with Automation
Developers often face significant challenges when it comes to coding, particularly in ensuring the accuracy and consistency of their assessments. Automated test generation is a solution that ensures consistency in assessment results, which is essential for effective decision-making. The command-line interface produces assessments that adhere to standardized protocols, thereby decreasing variability in results. This consistency enables teams to rely on their evaluation outcomes, leading to more informed decisions regarding code modifications and feature launches.
Furthermore, users have commended the tool for its capability to improve debugging efficiency. One individual stated, "It has assisted me in locating and resolving issues more quickly and effortlessly than attempting to do it manually." Similarly, another noted, "It has drastically improved our engineering team’s productivity and allowed us to focus on higher-level tasks." Such feedback highlights the platform's role in not only creating dependable assessments but also in enhancing the overall developer experience through automated test generation.
In addition to these benefits, Kodezi empowers developers to streamline their processes, ultimately leading to improved productivity and code quality. Why not explore the tools available on the platform and see how they can transform your coding practices?

Achieve Comprehensive Coverage: Generate Extensive Test Cases Automatically
Developers often face significant challenges when it comes to coding, particularly in ensuring comprehensive assessment coverage. Kodezi addresses these challenges with automated test generation, empowering teams to create extensive cases that cover a wide array of scenarios. The Kodezi CLI excels in analyzing the codebase to create assessments specifically designed to address edge cases, ensuring thorough validation of every aspect of the application.
In 2025, automated test generation is expected to cover approximately 85% of edge cases, greatly enhancing the dependability of software releases. As Arun Kumar notes, automated test generation not only accelerates assessment creation but also increases edge case coverage by 40%. This extensive coverage is vital for delivering robust and reliable software, as it reduces the risk of defects going undetected. For instance, a financial technology firm utilizing the CLI reported a 60% decrease in manual adjustments needed after UI modifications, underscoring the efficiency of automated test generation in maintaining software integrity.
By leveraging the CLI tool, B2B engineering teams can ensure their applications are robust and production-ready. This ultimately enhances efficiency in their processes. Are you ready to explore how Kodezi can transform your coding practices and improve your team's productivity? Discover the tools available on the platform and experience the benefits firsthand.

Reduce Long-Term Costs: Save Resources with Automated Test Generation
In the fast-paced world of software development, coding challenges can lead to significant hurdles for teams. Automated test generation is recognized as a vital solution that plays a crucial role in minimizing long-term expenses in software creation. Kodezi CLI addresses these challenges effectively by significantly reducing the need for manual evaluation and enabling early bug detection. This versatile tool not only autonomously improves codebases but also fixes bugs before they reach production, allowing companies to leverage AI-driven capabilities for substantial savings by identifying vulnerabilities and inefficiencies early in the development cycle.
A significant case study reveals that organizations utilizing automated test generation have realized up to 30% reductions in evaluation expenses. This statistic illustrates the financial impact of early bug identification. Furthermore, the efficiency achieved through automation simplifies evaluation processes, enabling teams to allocate resources more effectively. This shift leads to a more sustainable development environment, where time and effort can be redirected towards innovation and complex problem-solving rather than routine tasks.
Financial analysts have highlighted that lowering manual evaluation costs can result in considerable financial advantages. Forecasts indicate that automated test generation, particularly through tools like CLI, could save organizations significant sums by 2025. In addition, the CLI exemplifies how automation in testing, particularly through its unique features like bug healing and test healing, enhances productivity and contributes to a healthier bottom line.
For engineering teams aiming for efficiency and cost-effectiveness, implementing Kodezi CLI represents a strategic move towards realizing these benefits. Why not explore the tools available on the platform? By doing so, teams can unlock the potential for improved productivity and code quality, ultimately leading to a more successful development process.

Conclusion
Automated test generation represents a significant advancement in software development, fundamentally changing how developers tackle coding challenges. Are you looking to enhance your efficiency and accuracy? By utilizing tools like Kodezi, teams can greatly boost their productivity. The integration of automated testing into the development lifecycle not only streamlines processes but also guarantees that software quality is upheld at the highest standards.
Furthermore, the article reveals key insights into the multifaceted benefits of automated test generation. It:
- Reduces manual effort
- Accelerates testing processes
- Catches bugs early
- Enhances CI/CD pipelines
In addition, the ability to adapt tests to growing codebases and achieve comprehensive coverage underscores the importance of automation in navigating the complexities of modern software development. The highlighted case studies demonstrate tangible improvements in time-to-market and cost savings, reinforcing the value of adopting such innovative solutions.
As the software landscape continues to evolve, embracing automated test generation is not merely an option but a necessity for teams striving to remain competitive. By leveraging tools like Kodezi, developers can concentrate on innovation rather than routine tasks, ultimately leading to superior software outcomes. Exploring these automation tools can unlock new levels of efficiency and productivity, paving the way for a more robust and agile development process.
Frequently Asked Questions
What is Kodezi and what does it do?
Kodezi is an AI-driven tool designed to streamline the creation of OpenAPI specifications, which are essential for automated test generation in software development. It helps ensure APIs are thoroughly documented and evaluations align with specifications.
How does Kodezi improve the development process for teams?
Kodezi enhances the development process by automating documentation, which eliminates tedious manual work, and by producing precise evaluations that improve code quality, thus fostering a more efficient development cycle.
What are the benefits of automated test generation with Kodezi?
Automated test generation with Kodezi allows engineering teams to swiftly create tests that cover a wide range of scenarios, facilitating rapid iterations, reducing project timelines, and enabling quick adjustments to changing market demands.
Can you provide examples of how automated test generation has impacted companies?
Yes, for instance, a leading global insurer achieved over 50 percent improvement in code modernization efficiency and testing through automated test generation. Additionally, UK insurer Aviva reduced liability assessment time by 23 days by implementing over 80 AI models.
How does Kodezi ensure code quality?
Kodezi ensures code quality by automatically creating tests that verify code functionality and identify potential issues early in the development process, thus preserving robustness and reliability.
What role does change management play in adopting Kodezi?
Change management is crucial for transforming operations with AI tools like Kodezi. Organizations need to adopt automation as a core element of their growth strategy to remain agile and responsive in a fast-paced environment.
What feedback have programmers given about Kodezi?
Over 1,000,000 programmers have praised Kodezi for its capability to improve debugging efficiency and overall productivity, establishing it as an essential tool for contemporary development teams.