Overview
Are you facing challenges in maintaining your codebase? Developers often find themselves bogged down by routine tasks like:
- Bug detection
- Documentation syncing
- Performance monitoring
This is where Kodezi OS comes into play, transforming codebase maintenance into a more efficient process.
Kodezi automates these crucial tasks, allowing developers to shift their focus from mundane maintenance to innovative solutions. With features designed to enhance code quality and security, Kodezi not only streamlines workflows but also significantly boosts productivity. Imagine reclaiming the time you once spent on manual debugging and maintenance activities!
By adopting Kodezi, teams can experience a remarkable increase in efficiency. The proactive approach ensures that code quality improves while security risks are minimized. Furthermore, the time saved can be redirected towards more impactful projects, fostering a culture of innovation.
So why not explore the tools available on the Kodezi platform? Discover how you can enhance your coding practices and elevate your productivity. With Kodezi, you can transform the way you manage your codebase, making maintenance a breeze.
Introduction
In the world of software development, developers often face significant challenges when it comes to delivering high-quality code. The pressure to meet deadlines can clash with the realities of maintenance, leading to inefficiencies that hinder productivity. Kodezi OS steps in as a powerful solution, offering a suite of autonomous tools designed to streamline codebase management. But how does Kodezi OS address these pressing challenges?
Kodezi OS provides features that automate routine tasks, allowing developers to focus on what truly matters: innovation and quality. With tools that enhance collaboration and simplify code management, teams can work more efficiently. Imagine reducing the time spent on mundane tasks and reallocating that time to creative problem-solving and feature development.
The benefits of using Kodezi OS are clear. By improving productivity and code quality, it empowers developers to elevate their work. Wouldn't you want to spend less time on maintenance and more on creating impactful software? Explore the tools available on the Kodezi platform and discover how they can transform your development process.
Kodezi OS: The Autonomous Solution for Codebase Maintenance
Coding challenges can be daunting for developers. With the complexities of software maintenance, many teams struggle to keep their code clean and compliant. This is where Kodezi OS steps in, offering a groundbreaking self-sufficient infrastructure layer that is specifically designed for code management and development.
Unlike traditional tools that primarily focus on generating programs, the approach of Kodezi OS is holistic. It manages all elements after the program is created, continuously overseeing the source code to ensure it remains clean, compliant, and production-ready. This proactive strategy is essential for modern engineering teams facing the realities of software degradation, which can lead to significant inefficiencies. Did you know that poor software quality in the U.S. cost at least $2.41 trillion in 2022? This staggering figure highlights the financial implications of neglecting maintenance.
Furthermore, studies show that a software system can become internally rotten in less than three to four years before entering maintenance mode. This makes timely intervention critical. As Liz Ryan aptly points out, the pressure to deliver new features often leads to cutting corners, underscoring the need for robust post-code management. Kodezi OS addresses these challenges by independently recognizing and resolving issues in the software, including performance bottlenecks and security compliance, while providing detailed insights into solutions.
In addition, Kodezi integrates seamlessly with platforms like GitHub and CI/CD pipelines, ensuring that code quality is enhanced and that the source adheres to the latest security best practices. This positions Kodezi OS at the forefront of the latest trends in software maintenance technology. By empowering engineering teams to focus on innovation rather than remediation, Kodezi helps improve productivity and code quality.
Are you ready to elevate your coding practices? Explore the tools available on the Kodezi platform and experience the difference for yourself!

Bug Healing: Automatically Detect and Fix Issues with Kodezi OS
Coding challenges can be daunting for developers, often consuming a significant portion of their time. But what if there was a way to tackle these issues head-on? Kodezi OS offers an innovative solution with its autonomous bug healing capability. This feature automatically detects and resolves code issues without any manual intervention, allowing developers to focus on what truly matters.
Employing advanced algorithms, Kodezi identifies failure patterns and corrects issues in real-time. It provides comprehensive explanations and insights into what went wrong and how it was fixed. This proactive approach can significantly reduce the time developers spend on debugging—industry data shows that debugging can consume up to 50% of their work hours. By cutting debugging time from 30% to 15%, engineers can reclaim over 30 days annually, redirecting their efforts toward building new functionalities instead of fixing existing problems.
Furthermore, companies that have implemented automated bug healing tools report marked improvements in productivity and code reliability. Organizations utilizing Kodezi OS can maintain cleaner codebases, as this system continuously monitors for entropy and risk zones, ensuring that issues are addressed before they escalate. Recent advancements in bug healing technology further enhance these capabilities, making it easier for teams to manage complex codebases efficiently.
In addition, the Kodezi OS not only streamlines the debugging process but also fosters a culture of quality and accountability among developers. Imagine the impact on your software outcomes when your team can focus on innovation rather than troubleshooting. Why not explore the tools available on Kodezi OS and see how they can transform your coding practices?

Test Healing: Revitalize Flaky Tests with Kodezi OS
Flaky tests present a significant hurdle for developers, often leading to wasted time and resources. How often have you faced the frustration of unreliable tests? Kodezi OS tackles this challenge head-on with its advanced test healing feature, which autonomously identifies and rewrites failing tests. This proactive approach ensures that tests consistently succeed, enhancing software quality and facilitating seamless integration into CI/CD pipelines.
Furthermore, the CLI independently refines your software, resolving issues before they reach production. This guarantees that only reliable code is deployed. Research shows that flaky tests can cut developer productivity by up to 35%. This statistic underscores the critical need for dependable testing mechanisms. Justyna Kecik aptly states, "when developers stop trusting tests, the entire quality assurance process breaks down," emphasizing the importance of maintaining trust in testing.
By rejuvenating flaky tests through automation and leveraging AI-driven solutions, Kodezi OS not only boosts testing efficiency but also preserves confidence in the CI/CD process. This allows teams to focus on delivering high-quality software without the burden of inconsistent test results. Ready to enhance your coding practices? Explore the tools available on Kodezi's platform and experience the difference.

Documentation Sync: Keep Your Project Documentation Current with Kodezi OS
In the fast-paced world of software development, keeping documentation up to date can often be overlooked. Have you ever faced challenges with outdated README files or changelogs? The kodezi os addresses this issue by automatically syncing project documentation with the current state of the software repository. This automation not only saves time but also ensures that all documentation reflects the most recent changes, making it easier for team members to understand the project and helping new hires onboard efficiently.
Furthermore, this kodezi os enhances productivity by incorporating automated reviews of scripts and keeping API documentation aligned with changes. It generates OpenAPI specifications directly from the repository, simplifying management and boosting team efficiency. Imagine how much smoother your workflow could be with these tools at your disposal.
In addition, the benefits of using such automation are clear:
- Improved productivity
- Better code quality
- A more streamlined onboarding process
Why not explore the tools available on the platform to see how they can transform your coding practices? With the right support, you can elevate your development process and ensure that your documentation is always in sync.

Entropy Detection: Identify Code Complexity and Risks with Kodezi OS
Coding can be a complex challenge for developers, often leading to increased maintenance time and potential risks. Kodezi OS addresses these issues by utilizing its sophisticated entropy detection capabilities, meticulously analyzing the codebase for complexity and identifying potential risk areas. By pinpointing parts of the program that may lead to future problems, teams can restructure and streamline their work proactively.
This approach not only enhances maintainability but also significantly reduces the likelihood of bugs and performance bottlenecks. Did you know that complex programming can require 250-500% more maintenance time than simpler systems? This statistic underscores the importance of tackling complexity early on. Maintaining low complexity is crucial for ensuring high software quality and a positive user experience.
By utilizing automated tools like Kodezi OS, engineering groups can effectively manage complexity, streamline their workflows, and ultimately boost productivity. Furthermore, the platform guarantees compliance with the latest security best practices and programming standards, improving both quality and adherence. To maximize the advantages of Kodezi OS, teams should regularly track complexity metrics and integrate automated debugging into their development workflows.
In addition, consider how much more efficient your coding practices could be with the right tools. Explore the features of Kodezi OS and see how it can transform your development process.

Security & Standards: Ensure Code Compliance with Kodezi OS
Coding challenges can be daunting for developers, especially when it comes to ensuring software security and quality. Fortunately, Kodezi OS steps in to address these issues directly. The operating system plays a vital role in guaranteeing that your software meets the highest standards. It automatically checks for vulnerabilities and enforces coding standards, helping teams maintain a secure software foundation.
Furthermore, the Command Line Interface (CLI) independently enhances your codebase by detecting and resolving issues before deployment. This proactive approach ensures that your work aligns with the latest security best practices and programming standards. By integrating these security checks into the development process of Kodezi OS, Kodezi significantly reduces the risk of breaches, enhances overall integrity, and optimizes performance.
Imagine being able to focus on delivering high-quality software efficiently, knowing that your code is secure and compliant. With Kodezi OS, you can achieve just that. Explore the tools available on the platform and see how they can transform your coding practices. Are you ready to elevate your development process?

Auto PR Generation: Streamline Code Fix Proposals with Kodezi OS
Coding challenges can be daunting for developers. With the increasing complexity of projects, manual reviews often consume valuable time and resources. How can teams streamline this process? Enter Kodezi OS, which revolutionizes the review process through its automated pull request (PR) generation feature.
Kodezi OS identifies and addresses problems independently, suggesting clear, production-ready solutions through pull requests. This automation significantly decreases the time developers spend on manual reviews, ensuring that modifications are thoroughly documented and easily accessible for evaluation. Furthermore, the automated debugging features of Kodezi OS allow teams to quickly recognize and resolve issues within the codebase, such as performance bottlenecks and security vulnerabilities. This not only improves overall performance but also enhances adherence to security standards.
As a result, teams experience enhanced collaboration, smoother workflows, and better communication. Organizations leveraging automated code review processes have reported notable increases in efficiency, with some developers saving up to 12 hours a week through automation. This streamlined method promotes a culture of ongoing enhancement, enabling teams to focus on innovation rather than being bogged down by repetitive tasks.
Are you ready to elevate your coding practices? Explore the tools available on Kodezi's platform and discover how Kodezi OS can transform your development process.

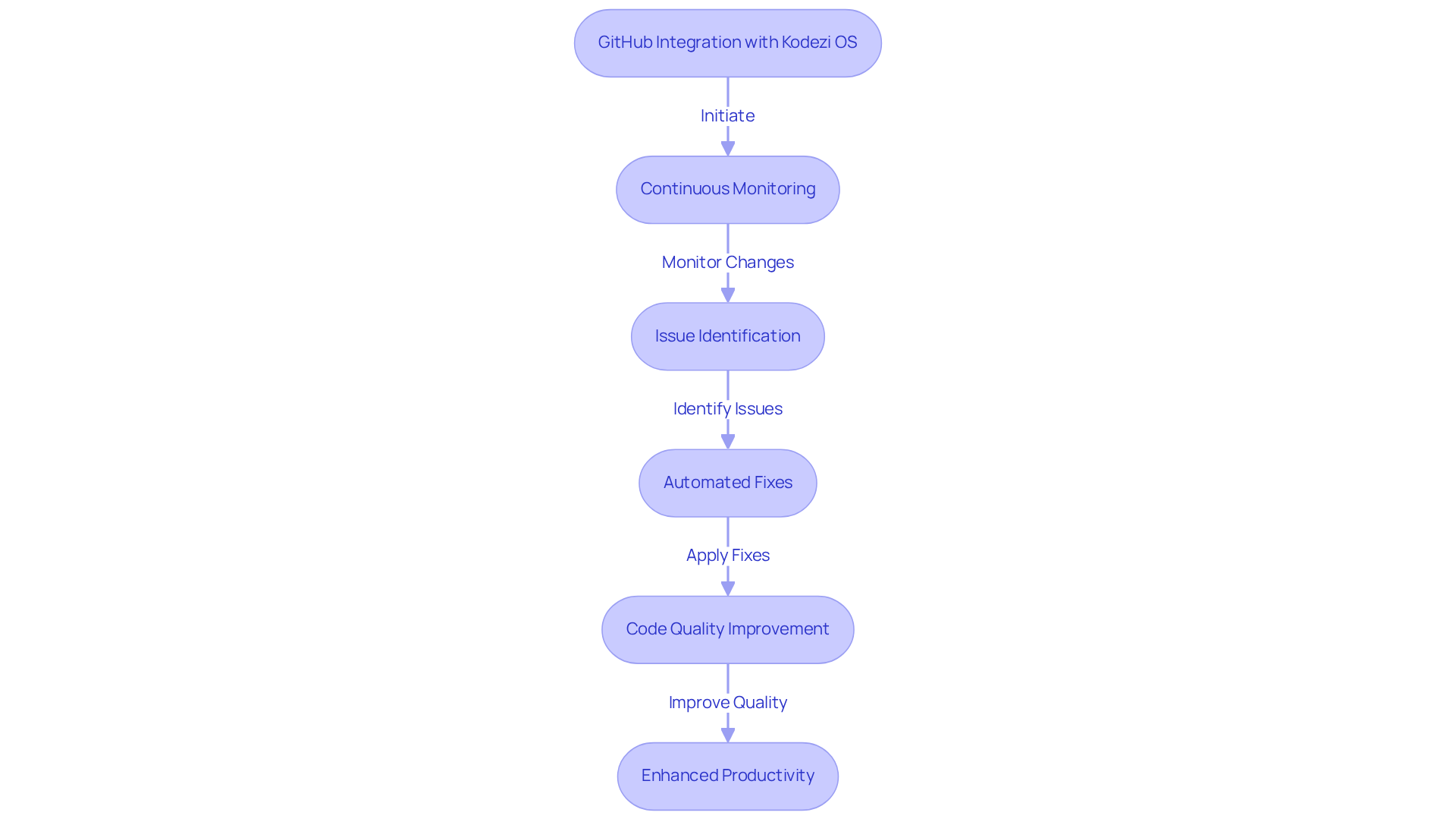
GitHub Integration: Enhance Your Workflow with Kodezi OS
Coding challenges can be daunting for developers, often leading to frustration and inefficiencies. But what if there was a way to streamline your workflow? Kodezi OS seamlessly integrates with GitHub Actions, empowering teams to enhance their processes without disruption. This integration continuously monitors programming changes, swiftly identifies issues, and autonomously applies fixes directly within the GitHub environment.
With features like automated debugging, Kodezi instantly recognizes and addresses codebase issues, providing comprehensive explanations and insights into the problems faced. By optimizing the development process, teams can focus on programming while Kodezi efficiently handles maintenance tasks such as bug fixing and documentation synchronization. This capability not only reduces the burden of manual oversight but also enhances overall productivity, allowing developers to concentrate on innovation rather than routine maintenance.
Furthermore, the CLI autonomously improves code quality by resolving performance bottlenecks, ensuring security compliance, and enhancing code formatting in seconds. With GitHub hosting over 420 million repositories and facilitating more than 5 million workflows daily, the impact of such integrations on development efficiency is profound. Companies have reported up to a 30% reduction in deployment time through the use of GitHub Actions.
In addition, Kodezi OS exemplifies how intelligent automation can transform codebase maintenance, ensuring that teams remain agile and responsive in a rapidly evolving tech landscape. Why not explore the tools available on Kodezi OS and see how they can elevate your coding practices?

Self-Healing Infrastructure: Build Long-Term Maintainability with Kodezi OS
Coding challenges can be daunting for developers. Issues like bugs and downtime often disrupt the flow of work, leading to frustration and inefficiency. But what if there was a way to tackle these problems head-on? Enter Kodezi OS, which features a self-healing infrastructure designed to ensure the long-term maintainability of codebases.
Kodezi OS continuously monitors for issues and autonomously applies fixes, instilling resilience into the development process. This proactive approach not only alleviates the workload on developers but also fosters a culture of quality and reliability within engineering teams. With features like automated debugging, Kodezi can instantly detect and address software issues, providing detailed explanations of what occurred and how it was resolved.
Companies leveraging Kodezi OS's autonomous maintenance solutions have reported significant improvements in code stability and a reduction in technical debt. Furthermore, self-healing systems can cut downtime by up to 40%, directly enhancing system dependability and user satisfaction. Imagine the impact on your team's productivity when you can focus on innovation rather than constant troubleshooting.
As organizations increasingly adopt such technologies, the long-term benefits become clear: a streamlined development workflow and ongoing innovation. Kodezi OS exemplifies this shift by transforming codebase maintenance into a sustainable practice that supports efficiency. It’s an invaluable resource for B2B engineering groups aiming to enhance programming productivity. Why not explore the tools available on Kodezi OS and see how they can elevate your coding practices?

Ultimate Value: Why Kodezi OS is Essential for Modern Engineering Teams
In the fast-paced world of software development, developers often face significant coding challenges. How can teams overcome routine maintenance tasks that bog them down? Enter Kodezi OS, an essential resource for engineering groups that automates crucial maintenance tasks—from bug detection and fixing to real-time documentation updates. This allows teams to shift their focus toward innovation instead of getting stuck in the weeds of routine maintenance.
Kodezi OS ensures that programming quality is maintained by detecting and resolving issues before any code is pushed. This proactive approach enhances performance, security, and compliance with coding standards. According to a recent survey, 78% of business leaders report that automation positively impacts their organizations' overall productivity. Furthermore, this autonomous orchestration not only improves software quality and security but also fosters a more efficient and collaborative development environment.
As organizations strive to scale effectively, they find that Kodezi OS becomes an invaluable ally, boosting productivity and helping teams maintain a competitive edge in their markets. With automated code debugging, the operating system swiftly resolves issues, optimizes performance, and ensures adherence to security best practices. In addition, 90% of knowledge workers state that automation has improved their workplace experience, underscoring the significant benefits of Kodezi OS.
With subscription plans starting at just $6.99/month for 8,000 credits, Kodezi OS provides unrestricted access to programming languages and features. Why not explore the tools available on the platform? Discover how Kodezi OS can revolutionize your software development process today!

Conclusion
In the ever-evolving world of software development, developers face numerous challenges that can hinder their productivity. Kodezi OS emerges as a powerful solution, tackling these issues head-on. By automating essential tasks like bug detection, test revitalization, and documentation syncing, Kodezi OS allows engineering teams to focus on innovation instead of routine maintenance. This shift not only boosts productivity but also enhances the overall quality of software development.
Key features of Kodezi OS include:
- Its autonomous bug healing capabilities
- Seamless integration with GitHub for streamlined workflows
- Its commitment to maintaining compliance with security standards
These proactive measures significantly reduce the risk of software degradation, ensuring that codebases remain clean, compliant, and efficient. As organizations increasingly recognize the importance of automation in enhancing productivity, Kodezi OS stands out as an invaluable partner for modern engineering teams.
Imagine a scenario where software quality directly influences business success. Adopting Kodezi OS can lead to substantial long-term benefits. By embracing this advanced solution, teams not only refine their coding practices but also cultivate a culture of quality and accountability. Now is the time to explore the tools available on Kodezi OS and discover how this innovative platform can transform the software development process, keeping teams agile, competitive, and focused on delivering exceptional software solutions.
Frequently Asked Questions
What is Kodezi OS?
Kodezi OS is an autonomous solution designed for codebase maintenance, providing a self-sufficient infrastructure layer that manages all aspects of code management and development after a program is created.
How does Kodezi OS differ from traditional coding tools?
Unlike traditional tools that primarily generate programs, Kodezi OS takes a holistic approach by continuously overseeing source code to ensure it remains clean, compliant, and production-ready, addressing software degradation proactively.
Why is software maintenance important?
Software maintenance is crucial because poor software quality can lead to significant financial losses, as evidenced by the $2.41 trillion cost in the U.S. in 2022. Moreover, software systems can become internally degraded within three to four years, making timely intervention essential.
What challenges does Kodezi OS address in software development?
Kodezi OS addresses challenges such as performance bottlenecks, security compliance, and the need for robust post-code management, allowing engineering teams to focus on innovation instead of remediation.
How does Kodezi OS enhance productivity?
Kodezi OS enhances productivity by automatically detecting and resolving code issues through its bug healing capability, reducing the time developers spend on debugging and allowing them to focus on building new functionalities.
What is the bug healing feature of Kodezi OS?
The bug healing feature of Kodezi OS automatically detects and fixes code issues without manual intervention, using advanced algorithms to identify failure patterns and providing insights into the corrections made.
How does Kodezi OS improve code reliability?
Kodezi OS maintains cleaner codebases by continuously monitoring for entropy and risk zones, addressing issues before they escalate, which leads to marked improvements in productivity and code reliability.
What is the test healing feature of Kodezi OS?
The test healing feature of Kodezi OS autonomously identifies and rewrites failing tests to ensure consistent success, enhancing software quality and facilitating seamless integration into CI/CD pipelines.
How do flaky tests impact developer productivity?
Flaky tests can reduce developer productivity by up to 35%, making it critical to have reliable testing mechanisms to maintain trust in the quality assurance process.
How can teams benefit from using Kodezi OS?
Teams can benefit from Kodezi OS by improving coding practices, enhancing code quality, reducing debugging time, and fostering a culture of quality and accountability among developers.