Overview
Coding challenges are a common hurdle that developers face daily. Identifying common code issues is essential for effective development. By leveraging automated tools, such as static analysis resources, developers can streamline their processes and reduce bugs significantly. Integrating code fixes into existing workflows ensures a seamless transition from problem identification to resolution.
Furthermore, establishing continuous monitoring and feedback mechanisms is crucial. These practices not only enhance productivity but also lead to improved software quality. For instance, automated solutions can pinpoint errors early in the development cycle, saving time and resources.
In addition, the benefits of adopting these best practices are clear. Utilizing tools like Kodezi can transform your coding experience, allowing for more efficient development cycles and higher quality outputs. Have you considered how automated tools could enhance your workflow?
By exploring the features available on platforms like Kodezi, developers can take proactive steps towards mitigating common coding issues. The integration of these practices into daily routines can lead to substantial improvements in overall development efficiency. Are you ready to elevate your coding practices and embrace the future of development?
Introduction
In the fast-paced world of software development, the pursuit of flawless code is often hindered by common pitfalls such as bugs and security vulnerabilities. How can developers effectively tackle these challenges? The answer lies in leveraging tools like Kodezi, which streamline the code fixing process and enhance overall code quality. By integrating automated tools and continuous feedback mechanisms, Kodezi transforms coding challenges into opportunities for improvement. Furthermore, teams can ensure their code remains robust while navigating the complexities of modern programming. This article explores four best practices that not only address these issues but also foster a more efficient development workflow. Discover how adopting these strategies can lead to significant productivity gains and a more reliable coding experience.
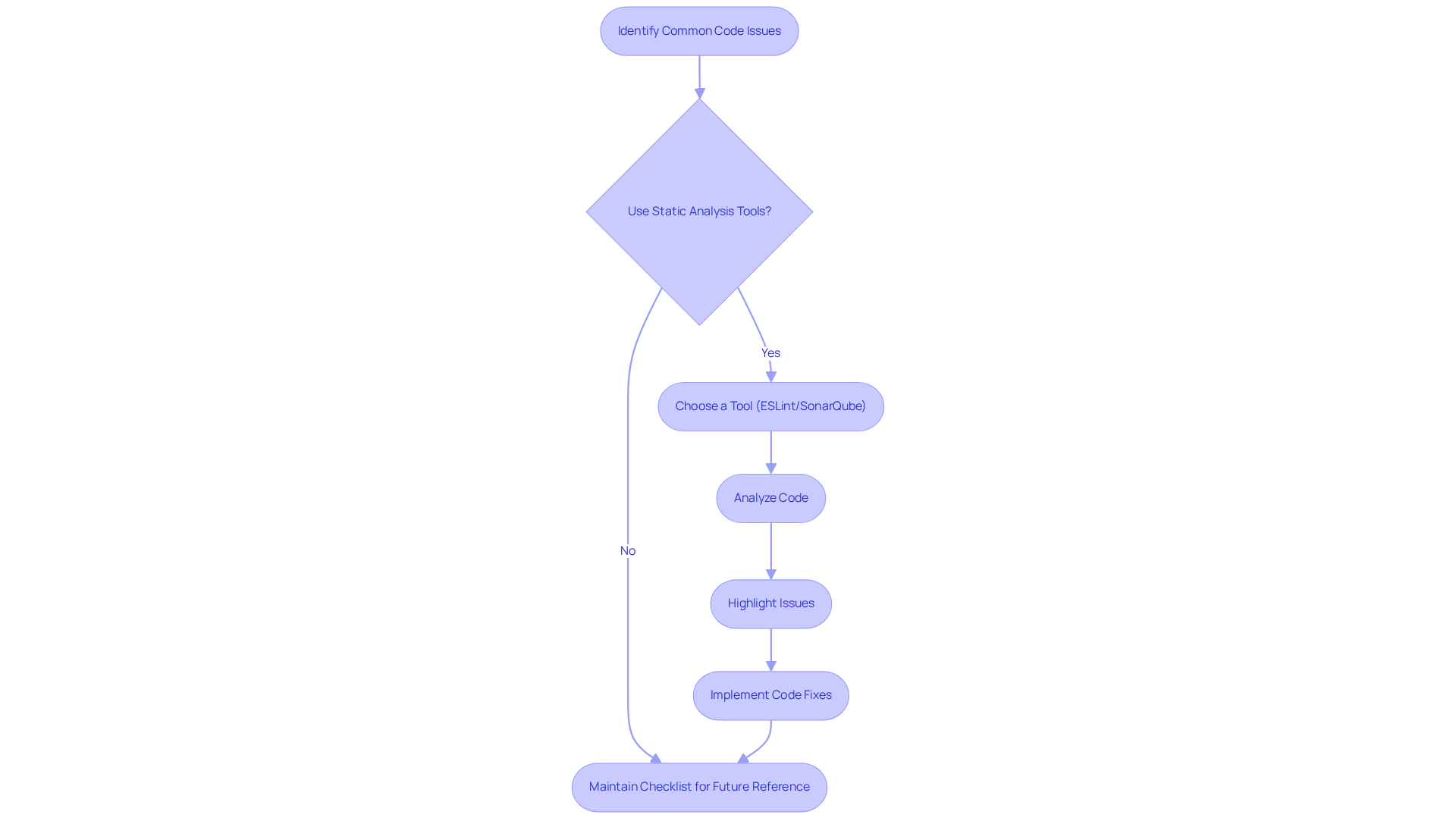
Identify Common Code Issues
Common programming challenges often present themselves as bugs, security vulnerabilities, and performance bottlenecks. How can developers effectively address these issues? Regular code fixes are essential for programmers to catch these problems early. By employing static analysis resources, such as ESLint for JavaScript and SonarQube for multiple programming languages, developers can significantly enhance the process of code fixes. These tools automatically highlight frequent errors, such as unused variables and potential security threats, enabling programmers to implement code fixes proactively.
In reality, a significant proportion of developers rely on static evaluation resources to uphold quality standards. Research suggests that utilizing these tools can decrease development time by as much as 20%. Furthermore, maintaining a checklist of common issues serves as a valuable reference during evaluations, ensuring that crucial areas are not overlooked, which could lead to complications later on. Real-world examples demonstrate how code fixes, such as those provided by SonarQube, have effectively uncovered vulnerabilities, underscoring the importance of integrating such practices into the development workflow.
Are you ready to enhance your coding practices? Explore the tools available on platforms like Kodezi to improve your productivity and code quality today.

Leverage Automated Tools for Code Fixes
Coding challenges can be daunting for developers, often leading to frustration and inefficiency. Automated tools like Kodezi OS are here to transform the landscape by autonomously detecting bugs, rewriting unreliable tests, and seamlessly updating documentation. With Kodezi's automated troubleshooting features, programmers can quickly pinpoint and rectify code fixes, while receiving comprehensive explanations and insights into what occurred and how it was addressed. This innovation greatly decreases the manual effort needed for maintenance and significantly improves overall software quality by implementing effective code fixes.
For instance, Kodezi OS continuously monitors your codebase, autonomously implementing code fixes as issues arise. Furthermore, tools like GitHub Copilot enhance developer productivity by providing real-time programming suggestions, allowing for quick code fixes as developers write. In addition, incorporating Continuous Integration (CI) systems automates testing and deployment procedures, ensuring that modifications are validated prior to merging into the main branch. This proactive strategy not only speeds up the development cycle but also enhances reliability by identifying issues early.
Have you ever wondered how much time you could save by using automated solutions? User testimonials from over 1,000,000 programmers highlight Kodezi's impact on debugging efficiency. Many users report that it has drastically improved their productivity, allowing them to focus on higher-level tasks. Research shows that:
- 62% of programmers identify technical debt as their largest challenge.
- Teams employing automated solutions see a significant improvement in quality.
- Notably, 81% of developers experience noticeable productivity boosts in coding and testing when utilizing tools like GitHub Copilot.
However, it is crucial to acknowledge that 40% of AI-generated programs have been flagged for insecure software. This statistic emphasizes the necessity for careful review and integration of these automated solutions. Explore the tools available on the Kodezi platform to enhance your coding practices and tackle these challenges head-on.

Integrate Code Fixes into Development Workflows
Developers often face significant challenges in maintaining code quality and efficiency. To address these issues, teams should prioritize practices such as reviews and pair programming. Creating an environment where developers regularly assess one another's work is essential for recognizing problems before they worsen. Studies show that programming reviews can decrease defects by more than 80%, greatly improving software quality. Furthermore, pair programming facilitates real-time collaboration, which has been shown to reduce bugs by 15% and improve test coverage, ensuring that all functionality and edge cases are thoroughly tested.
In addition to these practices, incorporating automated testing within the CI/CD pipeline is vital. By guaranteeing that new software is thoroughly evaluated against current functionality, teams can significantly reduce the chance of introducing new defects. Tools such as Jenkins or CircleCI simplify this integration, allowing groups to automate testing and deployment processes. This not only ensures that fixes are consistently implemented but also verifies their effectiveness, promoting a more robust and manageable codebase.
Similarly, teams can leverage Kodezi CLI, launched in 2023, as a versatile resource for auto-healing codebases. This AI-driven programming tool automates code fixes, error correction, and bug analysis, boosting productivity across various languages and IDEs. Kodezi CLI's features include real-time bug detection, automatic optimization, and the generation of insightful comments, making it an invaluable asset in modern development workflows. However, groups should be cautious of common pitfalls, such as neglecting to integrate Kodezi CLI into their existing processes or failing to educate members on its functionalities, which can hinder its effectiveness.
Are you ready to enhance your coding practices? Explore the tools available on the Kodezi platform to improve productivity and code quality.

Establish Continuous Monitoring and Feedback Mechanisms
In the ever-evolving landscape of software development, developers face significant challenges in maintaining code quality and implementing code fixes. Continuous monitoring and feedback mechanisms are essential in addressing these issues effectively. Enter Kodezi CLI—a tool designed to revolutionize programming productivity by automatically implementing code fixes in mere seconds. This allows teams to focus on development rather than getting bogged down by pull requests.
Furthermore, establishing a feedback loop through regular retrospectives encourages teams to reflect on their processes and pinpoint areas for improvement. This practice involves examining metrics from programming reviews, deployment success rates, and bug reports, all of which guide future development strategies. By fostering a culture of ongoing enhancement, teams can significantly boost their ability to respond to code fixes and adapt their development practices accordingly.
Imagine the benefits of using Kodezi CLI:
- Improved productivity
- Enhanced code quality
- A more streamlined development process
To experience these advantages firsthand, teams are encouraged to explore the free trial or demo available on the platform. Kodezi stands out as a versatile tool for modern development environments, ready to support teams in overcoming their coding challenges.

Conclusion
In the ever-evolving landscape of software development, implementing effective code fixes is crucial for maintaining high-quality software and optimizing development processes. Developers often face common coding challenges that can hinder productivity and project quality. By identifying these issues early, leveraging automated tools, integrating fixes into workflows, and establishing continuous monitoring, teams can significantly enhance their productivity and the overall quality of their projects.
Kodezi addresses these challenges head-on. Utilizing static analysis tools like ESLint and SonarQube, developers can proactively catch issues before they escalate. Furthermore, automated solutions such as Kodezi OS streamline the debugging process, allowing for quicker resolutions. In addition, collaborative practices like code reviews and pair programming foster a culture of continuous improvement, leading to a more reliable and efficient development environment.
The benefits of adopting these best practices are clear. By actively seeking out and implementing strategies that enhance coding efficiency and quality, developers not only tackle current challenges but also prepare for future demands in the ever-changing world of technology. Why not explore the tools available on the Kodezi platform? Embrace these solutions to elevate your coding practices and drive your projects toward success.
Frequently Asked Questions
What are common code issues that developers face?
Common code issues include bugs, security vulnerabilities, and performance bottlenecks.
How can developers address these code issues effectively?
Developers can address code issues effectively by implementing regular code fixes and utilizing static analysis resources such as ESLint for JavaScript and SonarQube for multiple programming languages.
What benefits do static analysis tools provide to developers?
Static analysis tools automatically highlight frequent errors, such as unused variables and potential security threats, enabling programmers to implement proactive code fixes and maintain quality standards.
How much can static evaluation resources reduce development time?
Research suggests that utilizing static evaluation resources can decrease development time by as much as 20%.
Why is maintaining a checklist of common issues important?
Maintaining a checklist of common issues serves as a valuable reference during evaluations, ensuring that crucial areas are not overlooked and preventing complications later on.
Can you provide an example of the effectiveness of code fixes?
Real-world examples demonstrate that code fixes, such as those provided by SonarQube, have effectively uncovered vulnerabilities, highlighting the importance of integrating such practices into the development workflow.
Where can developers find tools to improve their coding practices?
Developers can explore tools available on platforms like Kodezi to enhance their productivity and code quality.