Overview
Coding can be a daunting task for developers, filled with challenges that can hinder productivity. Enter AI coding assistants like Kodezi, designed to tackle these issues head-on. By automating routine tasks such as debugging, updating documentation, and optimizing performance, Kodezi not only streamlines workflows but also significantly reduces coding errors.
But how does Kodezi achieve this? With features that enhance collaboration and efficiency, it allows teams to focus on what truly matters—writing quality code. User testimonials and productivity metrics from organizations that have adopted Kodezi reveal a marked improvement in developer satisfaction. Imagine a workspace where mundane tasks are handled seamlessly, freeing up time for innovation and creativity.
The benefits of using Kodezi are clear:
- Improved productivity
- Enhanced code quality
- A more satisfying work experience for developers
Why not explore the tools available on the platform? With Kodezi, you can transform your coding practices and elevate your team's performance.
In addition, consider how much time you could save by integrating such an assistant into your workflow. The efficiency gains are not just theoretical; they are backed by real-world results. So, are you ready to take your coding to the next level? Kodezi is here to help.
Introduction
Coding can often feel like a daunting and time-consuming task. Even the most experienced developers sometimes find themselves overwhelmed by the complexities of their projects. This is where AI coding assistants like Kodezi come into play, promising to transform the development landscape by automating tedious tasks and boosting overall productivity.
So, how does Kodezi tackle these challenges? With features designed to streamline workflows, Kodezi helps developers focus on what truly matters—writing quality code. By automating repetitive tasks, it not only saves time but also reduces the likelihood of errors, allowing developers to work more efficiently.
Imagine being able to enhance your coding experience significantly. Kodezi offers benefits such as improved productivity and higher code quality, making it an invaluable tool for any developer. With its user-friendly interface and powerful capabilities, it fosters better team dynamics and increases job satisfaction.
Are you ready to elevate your coding practices? Explore the tools available on Kodezi’s platform and discover how they can make a real difference in your development journey.
Define AI Coding Assistants and Their Purpose
Coding can be a daunting task, filled with challenges that can slow down even the most skilled developers. Fortunately, AI programming helpers like Kodezi are here to change that. These advanced tools not only streamline the coding process but also enhance productivity by automating essential tasks such as debugging and documentation updates.
So, how does Kodezi tackle these common pain points? With features designed to make coding more efficient, Kodezi stands out in the realm of AI programming tools. For instance, it offers:
- Automated debugging, which identifies and resolves bugs autonomously, allowing developers to fix issues quickly while providing detailed explanations of what went wrong and how it was resolved.
- Performance optimization ensures that applications run smoothly by addressing bottlenecks.
- Security compliance keeps software aligned with the latest standards and practices.
- Code completion, offering intelligent suggestions that save time on boilerplate code.
- Automatic updates to keep documentation current.
- Test healing feature rewrites failing tests, preserving the integrity of the testing suite.
Real-world examples illustrate the impact of these tools. Developers using Kodezi report significant improvements in their workflow, allowing them to focus on more engaging aspects of programming. One senior software engineer noted, "I have to think less, and when I do think, it’s the enjoyable aspects." This highlights how Kodezi not only boosts productivity but also enhances job satisfaction.
In today’s fast-paced development environment, the role of an AI coding assistant for teams, such as Kodezi, is crucial. As an AI coding assistant for teams, they not only improve productivity but also ensure software quality, making them indispensable partners for developers. Why not explore the tools available on the Kodezi platform and see how they can transform your coding experience?

Explore the Evolution and Context of AI Coding Assistants
Coding can be a daunting task, filled with challenges that can slow down even the most experienced developers. Fortunately, an AI coding assistant for teams like Kodezi is stepping up to tackle these issues head-on. Kodezi, an AI coding assistant for teams, transforms the coding experience with features designed to streamline workflows, making it more efficient and enjoyable.
So, how does Kodezi address these common pain points? One standout feature is its automated debugging capability. This AI coding assistant for teams allows them to quickly identify and resolve issues within their codebase, providing detailed explanations of what went wrong and how to fix it. This not only saves time but also helps maintain clean, secure, and production-ready code.
Furthermore, Kodezi serves as an AI coding assistant for teams by continuously monitoring codebases, enhancing performance, and identifying security vulnerabilities. The AI coding assistant for teams automates repetitive tasks, empowering developers to focus on more intellectually stimulating aspects of their work, such as architectural design and complex problem-solving. Imagine being able to dedicate more time to creativity and innovation while AI handles the maintenance!
In addition, a significant 57% of developers report that using these tools improves their work experience. This statistic underscores the positive impact AI programming aids have on developer satisfaction. Why not explore the tools available on Kodezi and see how they can elevate your coding practices? With Kodezi, you can enhance productivity and code quality, making your development journey smoother and more rewarding.

Identify Key Features and Benefits of AI Coding Assistants
Developers often face significant coding challenges that can hinder their productivity. Fortunately, the AI coding assistant for teams, like Kodezi, is here to help. These tools offer a range of key features that significantly enhance software development processes. For instance, automated program troubleshooting enables teams to quickly identify and fix codebase issues, providing detailed explanations of what went wrong and how it was resolved. Furthermore, Kodezi facilitates test healing, documentation synchronization, and the identification of security vulnerabilities. By not only assisting in writing new code but also ensuring that existing code adheres to best practices, Kodezi plays a crucial role in maintaining code quality and compliance.
The benefits of employing Kodezi are substantial. By minimizing the time developers spend on repetitive tasks, these tools allow them to focus on more complex and creative aspects of their work. For example, Kodezi CLI autonomously improves codebases and fixes bugs before they reach production, showcasing how such tools can boost team efficiency and maintainability. According to Stack Overflow’s 2024 Developer Survey, 63% of professional developers currently use AI in their workflows, with many reporting improved productivity and job satisfaction. Moreover, organizations that have adopted an AI coding assistant for teams have observed a significant decrease in programming mistakes—up to 30%—and quicker deployment times, highlighting the positive impact on software quality and team dynamics.
Practical uses of Kodezi demonstrate its efficiency in improving software quality and adherence. For instance, a technology startup leveraged Kodezi OS to meet tight deadlines, delivering a project two weeks ahead of schedule, which significantly boosted client trust. Such examples emphasize the transformative potential of an AI coding assistant for teams in contemporary software development. Are you ready to enhance your workflows and uphold high standards of software integrity? Explore the tools available on the Kodezi platform today!

Analyze the Importance of AI Coding Assistants for Team Efficiency
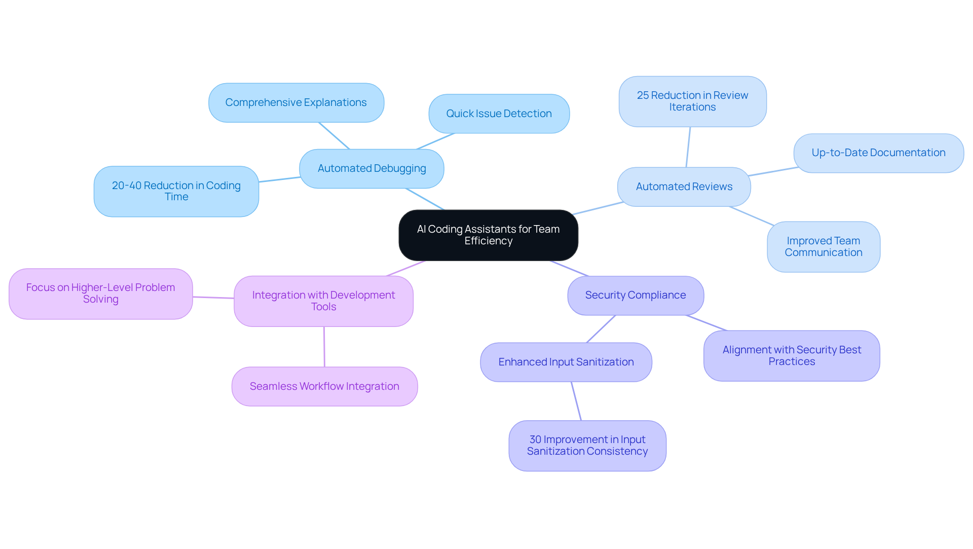
Coding can be a daunting task, especially when developers face the constant pressure of maintaining quality while managing complex codebases. This is where the AI coding assistant for teams significantly enhances team productivity by automating routine tasks and providing instant feedback on programming quality. Kodezi seamlessly integrates with existing development tools and workflows, allowing teams to focus on higher-level problem-solving and innovation instead of getting bogged down by routine maintenance.
One standout feature of Kodezi is its automated debugging capability. This tool enables developers to quickly detect and resolve codebase issues, offering comprehensive explanations and insights into what went wrong and how to fix it. Imagine reducing coding time for routine tasks by 20-40%! Developers have reported substantial reductions in debugging time, making their workflow much more efficient.
Furthermore, Kodezi enhances codebase management through automated reviews, ensuring that documentation remains up-to-date. This improvement fosters better communication among team members and cultivates a more unified and efficient development environment. As engineering teams grapple with increasingly complex codebases, this feature becomes particularly crucial.
User testimonials from over 1,000,000 programmers highlight Kodezi's impact on debugging efficiency. One user even expressed that it feels like they have 'unlocked a new superpower' for debugging. For instance, a mid-sized customer analytics platform experienced a 25% reduction in review iterations after adopting Kodezi, while a healthcare IT provider saw a 30% improvement in input sanitization consistency across their repositories.
In addition to these features, Kodezi enhances security compliance by ensuring that programming aligns with the latest security best practices, optimizing performance, and further supporting team collaboration. As teams continue to navigate the challenges of maintaining scalable and healthy code, the AI coding assistant for teams, like Kodezi, becomes increasingly vital in sustaining efficiency and productivity.
Are you ready to elevate your coding practices? Explore the tools available on the Kodezi platform and experience the difference for yourself!

Conclusion
Coding challenges can be daunting for developers, often leading to frustration and inefficiency. However, AI coding assistants like Kodezi are changing the game by streamlining coding tasks and boosting overall productivity. These innovative tools not only address the common hurdles developers face but also enhance the quality of the code produced. By automating repetitive tasks such as debugging and documentation updates, Kodezi allows developers to focus on more creative and complex problem-solving.
Key features of Kodezi stand out, including:
- Automated debugging
- Performance optimization
- Security compliance
- Intelligent code completion
These capabilities significantly reduce the time spent on mundane tasks, leading to improved job satisfaction among developers. For instance, many teams have reported tangible benefits, such as reduced debugging times and increased efficiency in their workflows.
The impact of AI coding assistants goes beyond individual productivity; they foster collaboration within teams and ensure that code quality meets industry standards. As the landscape of software development evolves, embracing tools like Kodezi is essential for cultivating innovative and efficient coding practices. So, why not explore the capabilities of AI coding assistants? Taking this vital step can enhance team performance and elevate standards in software development.
Frequently Asked Questions
What are AI coding assistants and what is their purpose?
AI coding assistants, such as Kodezi, are advanced tools designed to streamline the coding process and enhance productivity by automating essential tasks like debugging and documentation updates.
What features does Kodezi offer to improve coding efficiency?
Kodezi offers several features, including automated debugging, performance optimization, security compliance, code completion, automatic documentation updates, and a test healing feature that rewrites failing tests.
How does automated debugging work in Kodezi?
Automated debugging in Kodezi identifies and resolves bugs autonomously, allowing developers to fix issues quickly while providing detailed explanations of what went wrong and how it was resolved.
What is the significance of performance optimization in Kodezi?
Performance optimization ensures that applications run smoothly by addressing bottlenecks, which helps improve overall software performance.
How does Kodezi ensure security compliance?
Kodezi helps keep software aligned with the latest standards and practices, ensuring that applications adhere to security compliance requirements.
What is the benefit of code completion in Kodezi?
Code completion in Kodezi offers intelligent suggestions that save time on boilerplate code, allowing developers to write code more efficiently.
How does Kodezi keep documentation up to date?
Kodezi automatically updates documentation to keep it current, which helps developers maintain accurate and relevant information about their code.
What is the test healing feature in Kodezi?
The test healing feature rewrites failing tests, preserving the integrity of the testing suite and ensuring that testing processes remain effective.
What impact do developers report when using Kodezi?
Developers using Kodezi report significant improvements in their workflow, allowing them to focus on more engaging aspects of programming and enhancing job satisfaction.
Why are AI coding assistants like Kodezi important for development teams?
AI coding assistants improve productivity and ensure software quality, making them indispensable partners for developers in today’s fast-paced development environment.